Sales, Marketing and PandA-based Product Management
Aligning Sales & Marketing with Product Development using the PandA framework
The PandA framework - a refresher
The PandA framework emphasises experimentation and measuring the outcomes of delivered work. It enables teams to create an evolving product roadmap that acknowledges future uncertainty, rather than ignoring it. It does this by splitting the roadmap into a number of discrete phases:
Appraise: measure the impact of what’s already been shipped
Promised: deliver on commitments in the coming weeks
Prioritise: make informed choices about work for the coming months
Potential: test hypotheses and run experiments for work you might deliver 6-12 months out
Possible: brainstorm and explore ideas for where you might be in more than 12 months
The framework emphasises outcomes over outputs, enables discovery and innovation, while maintaining strategic alignment and preserving team autonomy.
You can read about the framework in detail here.
Devil’s advocate
One reader got in touch with an interesting question that got my wheels turning again.
Q. playing devil’s advocate – the “Promised” window is pretty small – max 1 quarter – in terms of providing fodder for Sales and Marketing. I’m not saying we should embrace false certainty, but perhaps if the company is clearer on Strategy and Priorities, it becomes easier to project the kind of improvements customers can expect?
The vicious circle
The reviewer's question highlights a problem, not with the framework, but with the way Sales, Marketing and Product interact in many organisations.
When Sales doesn't trust product, salespeople often feel compelled to commit to a feature for a customer. In order to make the sale, the organisation then decides to deliver that feature, disrupting planning and discovery. Product gets frustrated that it has to blow up its roadmap to service an ill-defined need that hasn’t been validated, eroding Product's trust in Sales.
In this low-trust situation, it's not unusual for Sales or another customer-facing team, e.g. Customer Success or Support, to have agreed a timeline for delivery with the customer without reference to Product. Marketing campaigns are set up around this timeline, which rarely allows the product team time for discovery. Inevitably, at some point, the product team surfaces issues that "delay" delivery. This in turn damages Marketing's faith in Product as well as further eroding Sales's trust, and the vicious circle continues.
Focus slips from customer needs, innovation dies, and disruption and loss of market share is sure to follow.
Left to fester, this vicious circle kills innovation and the organisation’s capacity to learn.
The result, and the reality in many sales-led organisations, is that product teams turn into feature factories, where:
output is rewarded instead of outcomes
there is no direct feedback to Product from customers.
learned helplessness infects the product team.
“When we lose sight of what is important, when we forget what value means, the products we produce, and sometimes our companies themselves fail. This has happened to organisations large and small.” Melissa Perri, Escaping the Build Trap
Things get worse when media buying and marketing lead times aren't set up to work alongside an agile product development process. Marketing gets wind that the business is considering a particular option and shares it with customers as if it is definitely going to happen, along with a date for delivery. If the product team pivots and their decisions become disconnected from marketing efforts, the frustration on both sides can be enormous.
In large companies in particular, it’s rare for Marketing and Product to sit together and explore their joint mission. Often, the product team decide on their mission independently. The marketing team, meanwhile, puts its own spin on the product to customers, testing different messages, which may or may not align with how the product is developing.
This can lead to out-of-date collateral, mismatches between marketing campaigns and the functionality developed, or a marketing message that doesn't resonate with the product’s target audience, which can lead to product failure.
Placing Sales & Marketing at odds with Product is an anti-pattern that must be addressed.
Every part of the organisation should be trained on delivering a fantastic customer experience. The idea that there are "sides" within an organisation, or that any one part of the organisation "owns" the customer relationship is seriously damaging. There should only be the customers' side, and they should know that absolutely everyone in the organisation is on it.
Why doesn't it happen?
Sales, Marketing and Product get disconnected when the organisation doesn't bind their needs into a coherent mission or vision, or when there isn't sufficient communication on what the current and upcoming priorities are. Instead, the different departments focus on their own needs.
Product teams need the autonomy to perform discovery and solve the highest value problems they face, pivoting as they learn
Sales people need a roadmap to sell
Marketing needs a vision to bring to market.
In the PandA framework, there’s a strong emphasis on alignment, both strategic and with customer’s interests. The focus of all parties is on the customer, which ensures consistency in the messaging and prioritisation of customer needs.
Getting to alignment
Sales and marketing campaigns should be operating hand-in-glove with product development. I see Sales and Marketing as being akin to Customer Development in Steve Blank’s Four Steps to the Epiphany, the book that gave rise to the Lean Startup movement.
Customer Development is a parallel process to Product Development. For existing products, it is geared toward delivering functionality to customers at a price “that maximises market share and profitability.” For new products, the "goal of Customer Development is to find a market for the product as spec’d."
PandA structures this Customer Development approach by orchestrating Product, Sales, and Marketing activities across each phase.
The above view of the PandA framework shows how Sales, Marketing and Product activities are aligned in each phase, leveraging the full power of the organisation to serve customers, enabling:
a strong sales organisation with a roadmap it can sell.
a marketing message that resonates with customers.
a product development function that continues to learn and solve customer problems.
One of the key strengths of the framework is how easily this effort can be turned into a customer-facing roadmap.
The PandA sales roadmap
By rebranding the phases in the PandA framework for external consumption, we can easily and quickly provide Sales and Marketing with a roadmap we can sell to our customers.
Appraised becomes What's Available
Promised becomes What's Being Built
Prioritised becomes What's Coming
Potential becomes What We're Thinking About
Possible becomes What Else?
In order to make the roadmap sharable, we remove some of the internal measures of success and state each of the elements we are building in terms of customer value. This results in a view of the future that Sales can share with customers, inviting feedback, while removing any pressure to commit to certain features.
Customers can make their voices heard on upcoming work or choices, and this can be fed back internally, creating virtuous circles for product development.
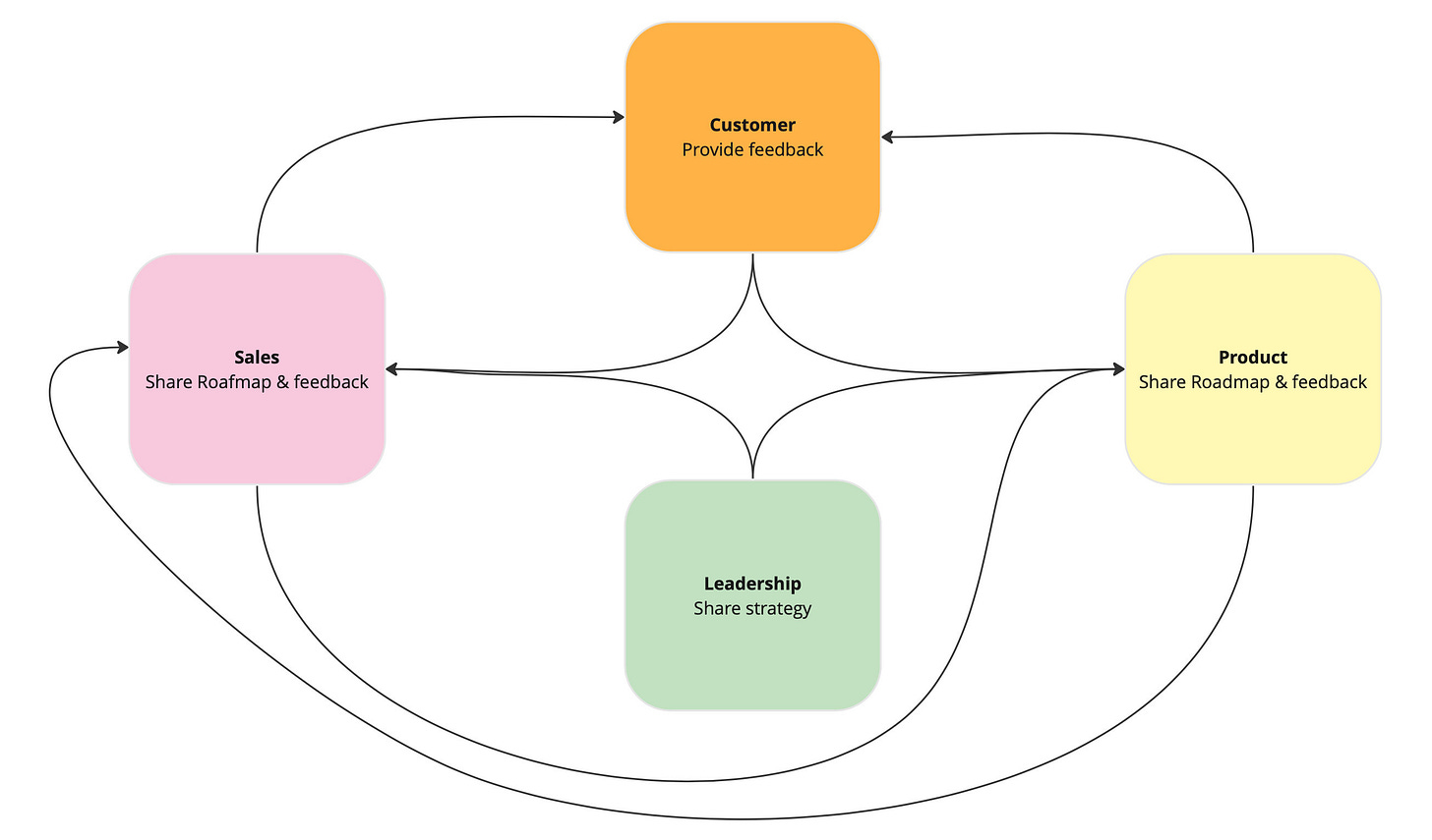
The virtuous circle(s)
The PandA framework forces repeated feedback to flow between customers, Sales, Marketing and Product, Communication is consistent and two-way, creating virtuous circles. Knowledge gained from customers can be shared with leadership to inform strategy, which in turn ensures regular interactions with leadership, avoiding strategy drift.
The framework enables the entire organisation and customers to have a consistent view of the product being developed, the problems being solved, and the scenarios being considered. The Sales Roadmap encourages customer feedback on the problems being considered, rather than feature delivery. As well as demonstrating the organisation's commitment to solving customer problems, this coherent view keeps the different parts of the organisation in lockstep. Everyone is aligned on solving the problems that really matter to the customer, and everyone has a stake in the company’s success.
Of course, implementing this level of cross-functional change and alignment may not come without its obstacles.
Likely considerations
These challenges may include: the politics of implementation, potential meeting overload, leadership buy-in, and the length of sales cycles vs. software development cycles. Let’s take each of those in turn.
Getting started
There is always some resistance to change within organisations. In a startup, there is usually an appetite to try something new, especially if it can be framed as an experiment in answer to some of the issues raised here that PandA seeks to address.
In larger organisations, using a new product team as an experimental space, or running a proof-of-concept with a particular area can overcome resistance. Start using the language of the framework, so that the mindset of the organisation is changed by stealth. Start using hypotheses and measuring outcomes. Your initial successes can be leveraged to drive wider organisational change.
If there’s a deep fault line between Product, Sales and Marketing, build these relationships first, or get an executive sponsor that has the influence to ensure people work together. No framework will overcome cultural disengagement without some assistance.
Getting leadership support
If you’re struggling to get leadership buy-in, you can get things off the ground if you have good relationships across the departments. Pick a use-case where there are shared frustrations, e.g. a marketing campaign falls flat, customers don’t adopt new features. Running with the PandA framework to address these improvements, and documenting and sharing improvements will get leadership attention. You’ll find your leadership champion once you start being successful. Even if you don’t, your peer network will start to sound and look a lot like the next generation of leaders.
Getting meetings under control
There is a lot more communication across silos in the PandA framework, but that doesn’t have to translate to more useless meetings. Taking a structured approach to already-existing meetings, such as using the PROUD (Progress Reviews, Outcomes, Updates, Demos) format, can enable teams to quickly progress with adoption of PandA without adding significant meeting overhead.
Getting cycles to match
Your cycles don’t have to match. Concerns around sales vs. software cycles is a product of silos and long feedback loops. This mismatch is a driver of the behaviours that the PandA framework solves for. Instead of having each silo focus on its own slice of the pie, everyone is looking at the entire pie all the time.
When teams are working more closely together, information flows more freely, and tighter feedback loops can enable the respective teams to pivot and support each other as they need to.
Appendix: a worked example
Here's a short fictional example for each phase to help illustrate the synchronisation of activities the business needs to facilitate.
Possible
What is it?
Looking into the far future, say more than 12 months away, the cone of uncertainty widens to the extent that detailed planning work is worthless. This applies to Sales and Marketing as much as it does to Product. In an established company, Marketing can be considering campaigns around the company's mission and brand-building. In a startup, Marketing shouldn't be focused on the Possible as it's more important for the company to establish an audience for the product being built.
How does it work?
Customer feedback, whether product-led or sales-led, is recorded and input as possibilities for the product. Salespeople are invited to regular brainstorming meetings so they can raise feedback and concerns. Marketing can consider how it would formulate and test messaging.
Benefits
Since they are involved in the product decision-making process, Sales don't need to make unfounded commitments to customers. Likewise, Marketing understand the product process and the likelihood of particular solutions being implemented, so there is no reason for conflicting messages to reach customers or prospects. Customers understand where the organisation is going and how it plans to address their problems, building trust inside and outside the company.
Consistent customer requests allied with market research tells us where the market is going or what underserved needs customers have. This should inform the work that the team decides to investigate further (the Potential phase).
For example
P&A Utilities have a successful energy management B2B SaaS product. Sales, Marketing and Product hold regular brainstorming sessions where market research, industry trends and customer feedback are shared. Representatives of each function can interrogate the data, and they jointly synthesise these into possibilities.
Sales shares that recent customer feedback has been strongly focused on integrations. Marketing shares market research that shows competitors are offering greater levels of integration with other products.
Potential
What is it?
While the cone of uncertainty is narrower here than in the Possible phase, there are still large amounts of uncertainty and risk.
The product team formulates hypotheses for problems they can solve. Sales and Marketing provide feedback on these. Marketing test and consider alternative campaigns that might resonate with customers. Sales share the hypotheses with customers and offer them the opportunity to participate in testing.
How does it work?
Product, Sales and Marketing meet regularly to review the results of experiments alongside customer feedback. The teams jointly review the hypotheses being tested in light of these data. Leadership clarifies strategic direction where required. The organisation demonstrates thought leadership by writing articles or sharing media around the areas for which hypotheses are being tested.
Benefits
As the results from experiments on Potential work are shared with Sales and Marketing, campaigns can be tested and developed around the work that will be Prioritised and eventually Promised.
For example
As the team at P&A Utilities continue to deliver value, they start to consider upcoming work for prioritisation. Examining the possibilities they have listed, they decide to look into developing further integrations with software in use by their customers.
The team confirms that the organisation strategy is aligned with more integration opportunities for the product suite. They run a set of workshops internally to create hypotheses. Sales and Product work together to identify the most likely clients with whom they can run experiments.
Based on customer feedback, the teams prioritise an integration with Microsoft Teams. They form a hypothesis that alerting customers on MS Teams will result in a 10% uplift in users taking recommended actions, resulting in a bottom line impact of $1 million cost savings for their customers on their energy bills.
Prioritised
What is it?
The work that is to be prioritised is pulled from the Potential phase, based on strategic alignment and the confidence of the team.
Designs for marketing collateral and for the product are finalised and shared with customers. Sales confirm to customers that the work is prioritised. If Product is comfortable doing so, it can give some guidance on an expected delivery window.
How does it work?
Product teams work with Sales and Marketing to finalise their priorities, which can be shared openly with customers. Marketing kicks off more detailed campaigns, oriented around the coming functionality, while Sales inform customers with confidence of what will be included in upcoming releases.
Benefits
The co-ordination of these efforts means that there is no confusion about what the organisation is working on, and no wasted efforts from a Sales and Marketing perspective.
For example
The team at P&A Utilities examines the results of testing done on further integrations. They are confident that they can leverage the architecture created for their recently-completed Slack integration. Design creates collateral for Sales and Marketing to share with customers and prospects about the new functionality.
Promised
What is it?
The product team builds the agreed integration. Sales and marketing materials are deployed and customers are signing up. Everyone is aligned and working toward a well-defined user outcome.
How does it work?
The product team meets daily to track progress. Work is visualised and moved across a Kanban board, tracking completion. Regular updates are provided to Sales and Marketing as the team closes in on a release date.
Benefits
Campaigns can be ramped up with certainty as delivery gets closer. Activities can be co-ordinated to enable customers without disruption as this has been co-ordinated throughout the development processes.
For example
The Product team at P&A Utilities break down the user stories for the Teams integration into tasks. They prepare their analytics software to track usage of the new integrations so that they can confirm the outcomes of their hypotheses with Sales, Marketing, and other stakeholders.
Appraised
What is it?
Once an increment of software has been released, the team confirms and measures the value of released work to the customer. Data on usage is shared with Sales and Marketing. Marketing share data about their campaigns, examining conversion funnels. Sales review the success of their attempts to sign up new customers.
How does it work?
Because the framework is driven by hypotheses, the teams know what they expected to accomplish. They observe the results of customer interaction with the software, gathering usage data and/or completing user interviews. They review the marketing campaigns and data gathered from Sales. They then measure whether they achieved the objectives they set out when creating their hypotheses.
Benefits
Success is celebrated jointly and outcomes are examined. Whatever is learned from these data is then applied to devising further Potential work and Possibilities for the product.
For example
Once the MS Teams integration is delivered, the team measures its impact. Their hypothesis was that this would result in a 10% uplift in users taking action in response to alerts, and that customers would see $1 million cost savings in the following six months.
Observing user behaviour, the team sees that there is a 10% uplift in users taking action and the cost savings amount to $1.5 million. They can celebrate a job well done.
Reviewing the supporting marketing campaigns, they observe that more companies signed up through a particular survey than expected. They agree to invest more heavily in this route in the coming quarter, gathering evidence on whether this could be a successful pattern for extending their footprint with customers.






